Harley-Davidson разрабатывает нагнетатель
Harley-Davidson разрабатывает нагнетатель
Вконтакте
Facebook
Twitter
Одноклассники
13 февраля 2021
0
В четвёртом квартале прошлого года компания Harley-Davidson показали худший уровень продаж за последние годы. В прошлом году сменился руководитель и, следовательно, план развития. Американский производитель продолжает метаться в поиске гармонии между развитием и традициями, чтобы не потерять прошлое и не упустить будущее.
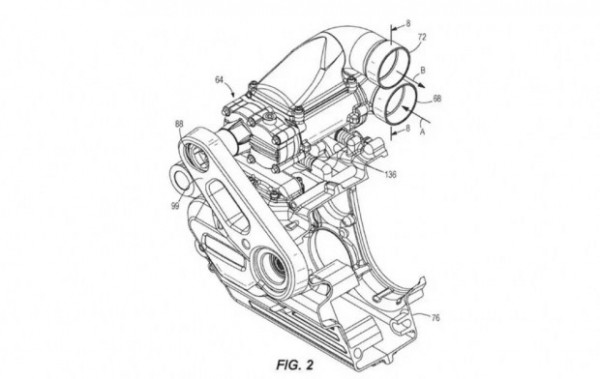
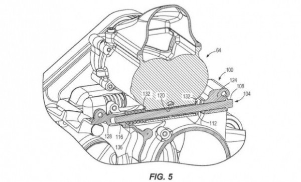
Предыдущее руководство видело развитие в освоении новых для Harley-Davidson рынков, поэтому был выпущен электроцикл и планировались различные несвойственные бренду модели. Помимо всего прочего компания подала заявку на патент нагнетателя.
К примеру, линейка Kawasaki H2 пользуется спросом именно благодаря производительности, полученной за счет нагнетателя. В H-D, видимо, тоже рассматрвиают такой вариант. В патенте показана конструкция нагнетателя и его возможная интеграция в Big Twin. В патенте, понятное дело, ничего не пишут о возможной интеграции с текущими моторами, но будем надеяться, что выпустят что-то интересное.
Нагнетатель является не только решением для повышения рабочих характеристик, но также помогает адаптировать уже разработанные моторы под новые нормы вредного выхлопа без серьезных изменений.
Только время покажет, что будет дальше: технологию запатентуют и начнут внедрять в производство, или идея останется нереализованной, как это часто бывает.
Ближайший дилерский центр Harley-Davidson
